Úvod
Ak mám byť úprimná, ANUA Azelaic Acid 10 Hyaluron Redness Soothing Serum na mňa pôsobí ako veľmi premyslené kompromisné sérum pre ženy, ktoré chcú riešiť začervenanie, citlivosť a nerovný tón pleti, ale nechcú ísť hneď do agresívnejších aktív. Podľa oficiálnej stránky značky ide o ľahké, neparfumované sérum so 10 % kyselinou azelaovou, hydratáciou a upokojujúcimi zložkami; značka zároveň uvádza low‑irritation a non‑comedogenic testovanie. Vedecké prehľady pritom opisujú kyselinu azelaovú ako aktívnu látku s protizápalovým, antimikrobiálnym a anti‑melanogénnym účinkom a hyalurón ako veľmi užitočnú hydratačnú zložku v topických formulách. Inými slovami: ak máš pleť, ktorá sa ľahko rozčervená, reaguje na silné kyseliny alebo po akné ostáva fľakatá, toto sérum dáva zmysel — stále však ide o kozmetiku, nie o lekársku liečbu, a pri vážnejších problémoch je dermatologička lepšia voľba. [1]
Čo je to za sérum a prečo zaujalo aj mňa
Podľa oficiálnej stránky ANUA[2] je to 30 ml sérum určené pre citlivú pleť, so zameraním na upokojenie začervenania a problematických miest. Značka výslovne píše, že cieli na „redness due to dryness“, teda začervenanie spojené so suchosťou, nie na diagnózu ochorenia, čo je dôležitý detail a za mňa plus pre férovú komunikáciu. Na slovenskom trhu sa sérum v čase overovania cien pohybovalo približne od 22,10 do 33,40 €, pričom slovenské agregované recenzie boli skôr priaznivé. [3]
Zaujímavé je, že v slovenských používateľských recenziách sa opakujú tri motívy: sérum je bez parfumácie, rýchlo sa vstrebáva a viaceré ženy opisujú, že pleť pôsobí pokojnejšie alebo hladšie už po krátkom používaní. Zároveň sa objavuje aj praktická poznámka, že po nanesení môže prísť pocit pnutia, takže hydratačný krém po sére nie je len „nice to have“, ale naozaj rozumný krok. To na mňa pôsobí dôveryhodnejšie než prehnané marketingové sľuby, pretože sedí aj s typickým profilom azelaic acid produktov: zlepšovať postupne, ale bez zbytočného chaosu. [4]
Zloženie, ktoré podľa mňa robí rozdiel
Ťahúňom je, samozrejme, 10 % kyselina azelaová. Pri tejto koncentrácii sa stále bavíme o kozmetickej, nie predpisovej sile, ale literatúra ju dlhodobo spája so zlepšením aknóznej pleti, rosacea‑prone pleti, melazmy aj postinflamačných škvŕn; prehľady zdôrazňujú najmä jej protizápalové, antimikrobiálne a anti‑melanogénne pôsobenie. Pre citlivú pleť je dôležité aj to, že nejde o klasickú AHA/BHA kyselinu s „agresívnym peel efektom“, ale skôr o aktívnu látku, ktorá pracuje postupne a býva lepšie tolerovaná. [5]
Druhá vrstva formulácie je hydratačná a upokojujúca. Oficiálny INCI zoznam uvádza sodium hyaluronate, panthenol, allantoin, aloe vera, zelený čaj, viacero foriem centelly, beta‑glukán, squalane a ceramide NP. Presná koncentrácia hyalurónu nie je zverejnená, takže ju korektne označujem ako neuvedenú. Z pohľadu funkcie je to však presne ten typ „vankúša“, ktorý môže znížiť nepríjemný pocit zo silnejšej aktívnej látky: hyalurón pomáha s hydratáciou, panthenol a allantoin so zjemnením komfortu pleti a centella s aloe sú známe tým, že citlivá pleť ich často toleruje dobre. Prehľady o topickom hyaluróne zároveň konštatujú, že HA‑based kozmetika podporuje hydratáciu a kvalitu pokožky. [6]
Za zmienku stojí aj to, že sérum nie je len “azelaic + hyaluron”. V zložení je napríklad niacinamide a tiež betaine salicylate. Pre mňa to znamená dve veci: po prvé, formulácia sa snaží pracovať aj s textúrou, mazom a celkovou pokojnosťou pleti; po druhé, pri vrstvení s ďalšími aktívami treba myslieť na to, že už tu máš malý „koktail“ a citlivá pleť nemusí milovať všetko naraz. [7]
Pre koho dáva zmysel a aké benefity reálne čakať
Keby som ho mala odporučiť jednej skupine čitateliek, boli by to ženy s citlivou, začervenanou, dehydrovanou alebo aknóznou pleťou, ktoré chcú niečo účinné, ale nechcú hneď siahať po drsnejšom retinoide či silnom exfoliante. Oficiálny popis hovorí o citlivej pleti a začervenaní, lokálne popisy a recenzie ho posúvajú aj smerom k zmiešanej, suchej a reaktívnej pleti. Vďaka ľahkej textúre a non‑comedogenic deklarácii však podľa mňa vie fungovať aj pri mastnejšej pleti, ak ju nepresušíš inými krokmi rutiny. [8]
Čo by som od neho realisticky čakala? Predovšetkým rovnomernejší tón, menej “rozliateho” začervenania, pokojnejší vzhľad po pupienkoch, jemnejšiu textúru a lepší hydratačný komfort. Nečakala by som zázrak za tri dni, ale skôr postupný efekt pri pravidelnom používaní niekoľko týždňov. Zaujímavo to sedí aj s tým, čo uvádzajú značky pracujúce s 10 % azelaic acid: plnšie výsledky sa zvyknú ukazovať po 4 až 12 týždňoch, hoci niektoré používateľky opisujú skorší pocit upokojenia. [9]
Ako by som ho zaraďovala do rutiny
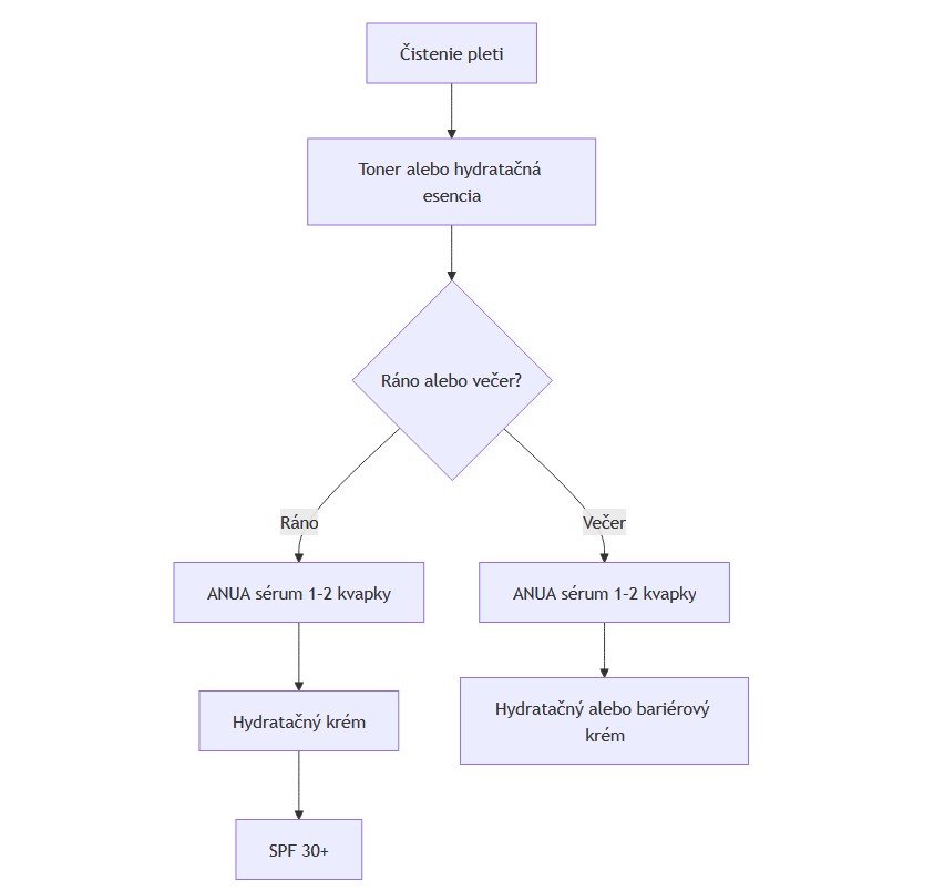
Tu by som sa držala pomerne poslušne toho, čo uvádza výrobca: začať 1–2× týždenne, najprv len s 1–2 kvapkami, a frekvenciu zvyšovať postupne až podľa tolerancie pleti; sérum patrí medzi toner a krém a pri dennom použití má ísť vždy po ňom SPF 30+. Toto je podľa mňa veľmi rozumné odporúčanie, najmä ak máš citlivú alebo reaktívnu pleť. [7]
Pred prvým použitím by som určite spravila patch test. Praktické odporúčanie z dermatologickej organizácie je naniesť produkt na malú testovaciu plochu dvakrát denne počas 7 až 10 dní a sledovať reakciu. Pri aktívnych sérach je to za mňa jedna z najpodceňovanejších, ale najrozumnejších vecí. [10]
Odporúčaný minimalistický režim by som nakreslila takto: [11]
Bezpečnosť, možné vedľajšie účinky a vrstvenie s aktívami
Aj jemnejšia azelaová kyselina vie zo začiatku štípať. Autoritatívne zdroje pri topickej azelaovej kyseline opisujú najmä pálenie, štípanie, svrbenie, suchosť, začervenanie, olupovanie alebo pocit podráždenia; väčšinou ide o mierne a prechodné reakcie. Ak by si však mala výrazný opuch, žihľavku, vyrážku alebo ťažkosti s dýchaním, to už nie je „normálna adaptácia“ a je na mieste produkt vysadiť a riešiť to s lekárom. Pri pretrvávajúcom alebo výraznom začervenaní, pri podozrení na rosaceu, ekzém či silné akné je podľa mňa úplne fér presunúť rozhodovanie na dermatologičku. [12]
Pri vrstvení by som bola praktická, nie heroická. Niacinamid je z tejto trojice najjednoduchší kamarát — sérum ho už samo obsahuje, a azelaic acid sa vo všeobecnosti zvykne kombinovať s inými aktívami pomerne dobre. Vitamín C a retinoidy by som však pri citlivej pleti skôr striedala v oddelených rutinách alebo dňoch, nie v jednej silovej zostave; podobné odporúčanie uvádza aj The INKEY List a lokálni predajcovia pri 10 % azelaic acid produktoch. A keďže ANUA obsahuje aj betaine salicylate, ja osobne by som v ten istý večer nepridávala ešte ďalšie leave‑on AHA/BHA kyseliny. [13]
Porovnanie s podobnými sérami
| Produkt | Azelaic / hyaluron | Orientačná cena | Plusy | Mínusy |
| The INKEY List[14] 10% Azelaic Acid Serum | 10 % / hyaluron neuvedený | 13,50–18,00 € | Silný fokus na začervenanie, 0,3 % allantoin, ľahká textúra, bez parfumácie | Menej hydratačne „vankúšové“ než ANUA, značka sama radí opatrnosť s vit. C a retinoidmi |
| Cos De BAHA[15] AZ Azelaic Acid 10 Serum | 10 % / sodium hyaluronate neuvedený | 15,90–16,78 € | Veľmi dobrý pomer cena/výkon, niacinamid + panthenol + aloe + hyaluronát | Môže byť „rušnejšie“ pre ultra‑reaktívnu pleť, menej dôrazu na citlivú pleť než pri ANUA/INKKEY |
| NINELESS[16] A‑Control 10% Azelaic Acid Serum | 10 % / hyaluron neuvedený | 15,90 € | 2 % niacinamid, centella, snail mucin, zaujímavé na škvrny po akné a textúru | Obsahuje aj kyselinu mliečnu, takže pre veľmi citlivú pleť môže byť aktívnejšie |
Údaje v tabuľke vychádzajú z oficiálnych stránok značiek a zo slovenských predajcov zachytených 26. apríla 2026; pri položkách, kde značka koncentráciu hyalurónu neuvádza, ju označujem ako neuvedenú. Ak by som to zhrnula jednoducho: ANUA mi z tejto štvorice vychádza ako najviac „upokojujúco‑hydratačná“, The INKEY List ako najpriamejší konkurent na začervenanie, Cos De BAHA ako veľmi zaujímavá budget voľba s hyaluronátom a NINELESS ako variant pre ženy, ktoré chcú viac aktív naraz. [17]
FAQ
Je toto sérum vhodné aj na veľmi citlivú pleť?
Áno, práve citlivá pleť je jedna z hlavných cieľových skupín produktu; značka uvádza fragrance‑free, low‑irritation a non‑comedogenic testovanie. Aj tak by som pri veľmi reaktívnej pleti začínala pomaly a s patch testom. [18]
Za ako dlho môžem čakať výsledky?
Pocit lepšej hydratácie alebo pokojnejšej pleti môže prísť rýchlo, ale pri tóne pleti, začervenaní a stopách po akné by som rátala s horizontom niekoľkých týždňov. Zdroje pri 10 % azelaic acid hovoria o plnšom efekte približne v rozpätí 4 až 12 týždňov konzistentného používania. [19]
Môžem ho používať ráno?
Áno. Výrobca ho povoľuje ráno aj večer, ale pri dennej rutine pripomína SPF 30 alebo vyššie. To je za mňa absolútny základ, inak si pri práci na začervenaní a fľakoch podkopávaš výsledky. [7]
Ako ho vrstviť s vitamínom C, retinoidmi a niacinamidom?
Niacinamid býva najbezpečnejšia dvojica a v tomto sére už dokonca je. Pri vitamíne C a retinoidoch by som pri citlivej pleti volila skôr striedanie rutín — napríklad vitamín C ráno a ANUA večer, alebo retinoid v iné večery. [13]
Kedy by som už neexperimentovala a išla k dermatologičke?
Ak máš silné alebo dlhotrvajúce začervenanie, bolestivé zápalové prejavy, podozrenie na rosaceu, ekzém alebo po aplikácii vznikne výrazný opuch, žihľavka či ťažkosti s dýchaním, toto už nie je úloha pre beauty blog. Vtedy je odborné vyšetrenie najlepšia cesta. [20]
Zdroje:
https://anua.com/products/azelaic-acid-10-hyaluron-redness-soothing-serumYjir029AxVJb4S

